厦门地产情报站
关注
每日及时推送厦门人居楼市、新闻资讯、市场动态、为购房者提供服务和参考!
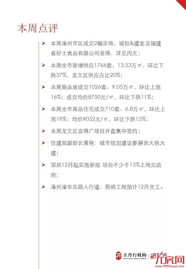
据立丹行数据统计,上周(11.26-12.2)受龙文区安得广项目集中签约影响,全市商品房成交量涨价跌。全市住宅签约710套,总面积6.8万㎡,环比上涨19%;均价9052元/㎡,环比下跌15%。
就区域看,龙文安得广强势推出,龙文区以成交244套,总面积2.42万㎡,位居榜首;漳浦县成交82套,总面积0.93万㎡次之;台投区成交20套,总面积0.19万㎡,位居第三。
本周中梁首府壹号销售202套,总面积19104㎡,位居销售排行榜首;泰禾厦门湾成交97套、5913㎡位居第二。
(数据来源:立丹行)
07月19日
05月20日
12月14日


【扫一扫关注】


【扫一扫关注】


【扫一扫关注】
最新评论