操作提示操作提示

 
  漳州市
【切换城市】

重磅!2022年龙海区初中、小学、幼儿园招生方案出台!附划片情况

2022-06-10 09:12:41   九房网(999house.com)  

好消息

就在今天

《2022年龙海区初中小学幼儿园招生工作实施意见》

新鲜出炉!

从幼儿园到初中

快来一起看看你家孩子读书是怎么划片的?


重磅!2022年龙海区初中、小学、幼儿园招生方案出台!附划片情况


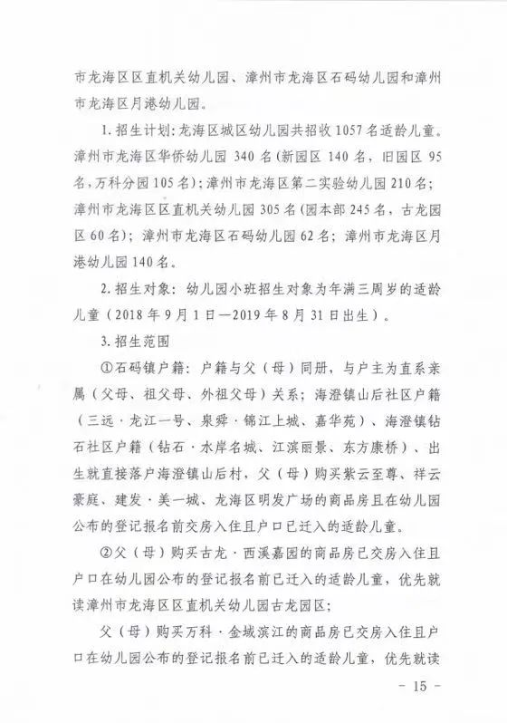
重磅!2022年龙海区初中、小学、幼儿园招生方案出台!附划片情况


重磅!2022年龙海区初中、小学、幼儿园招生方案出台!附划片情况


重磅!2022年龙海区初中、小学、幼儿园招生方案出台!附划片情况


重磅!2022年龙海区初中、小学、幼儿园招生方案出台!附划片情况


重磅!2022年龙海区初中、小学、幼儿园招生方案出台!附划片情况


重磅!2022年龙海区初中、小学、幼儿园招生方案出台!附划片情况


重磅!2022年龙海区初中、小学、幼儿园招生方案出台!附划片情况


重磅!2022年龙海区初中、小学、幼儿园招生方案出台!附划片情况


重磅!2022年龙海区初中、小学、幼儿园招生方案出台!附划片情况


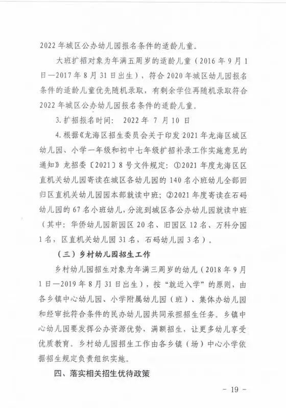
重磅!2022年龙海区初中、小学、幼儿园招生方案出台!附划片情况


重磅!2022年龙海区初中、小学、幼儿园招生方案出台!附划片情况


重磅!2022年龙海区初中、小学、幼儿园招生方案出台!附划片情况


重磅!2022年龙海区初中、小学、幼儿园招生方案出台!附划片情况


重磅!2022年龙海区初中、小学、幼儿园招生方案出台!附划片情况


重磅!2022年龙海区初中、小学、幼儿园招生方案出台!附划片情况


重磅!2022年龙海区初中、小学、幼儿园招生方案出台!附划片情况


重磅!2022年龙海区初中、小学、幼儿园招生方案出台!附划片情况


重磅!2022年龙海区初中、小学、幼儿园招生方案出台!附划片情况


重磅!2022年龙海区初中、小学、幼儿园招生方案出台!附划片情况


重磅!2022年龙海区初中、小学、幼儿园招生方案出台!附划片情况


重磅!2022年龙海区初中、小学、幼儿园招生方案出台!附划片情况


重磅!2022年龙海区初中、小学、幼儿园招生方案出台!附划片情况


重磅!2022年龙海区初中、小学、幼儿园招生方案出台!附划片情况


  • 浏览(11034)
  • 手机端
    分享
  • 更多
全程免费

全程免费 全程免费 路线自选 路线自选看房团报名

姓      名:
手      机:
意向楼盘:
 

共有0条评论网友评论

最新评论

大家都在关注

  • 厦门地产情报站

    关注
    每日及时推送厦门人居楼市、新闻资讯、市场动态、为购房者提供服务和参考!

    【扫一扫关注】

  • 漳州九房网

    关注
    及时推送漳州人居楼市、新闻资讯、市场动态,为购房者提供服务和参考。漳州买房,首选九房!更多详情请登:漳州九房网~

    【扫一扫关注】

  • 泉州九房网

    关注
    九房网(订阅号)为您提供实时的泉州房产资讯、泉州买房信息、泉州新房楼盘等资料,让你享受更多购房优惠。泉州买房,首选九房网!

    【扫一扫关注】

  • 畅所欲言聊房产,快来关注吧!