今日
相信大家的朋友圈
都被中介的一则消息刷屏了
▼
大热天的
看到小伙伴们一边排队一边擦汗
真是心疼。
不过如今,足不出户也能查看征信啦!
据小九所知,现在建设银行、工商银行、中国银行、招商银行、中信银行、广发银行、浦发银行在内的7家商业银行均已上线网银、手机App查询央行个人征信报告的功能。
以农业银行手机客户端为例:
除了线上查询
如今线下查询打印也十分方便
仅在去年
漳州便新增17台
个人信用报告自助查询机!
▼
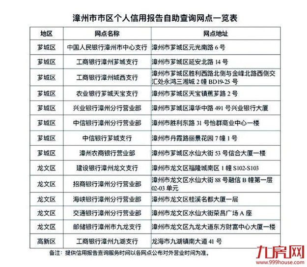
从中国人民银行漳州市中心支行获悉,为扎实推进我市个人信用报告查询渠道建设,进一步提升征信为民服务质量,2020年全年我市又新增加了17台个人信用报告自助查询机。
据统计,目前全市共有37台,布放在我市八县一市两区。
据悉,这37台个人信用报告自助查询机已全部安装调试完毕,并正式对市民公众开放使用。随着社会信用体系建设的深入开展,群众信用意识不断提升,对个人信用报告的需求量也逐年增长。
目前,我市个人信用报告查询渠道已形成以人民银行查询网点为基础,再向金融机构营业网点延伸的布局,有效保障了人民群众的知情权,提升人民群众在征信领域的幸福感和安全感。
目前,市民个人信用报告的查询途径有:个人信用报告自助查询机、人民银行临柜查询和互联网查询,还有部分商业银行的手机银行或网上银行。
需要注意的是,市民到场查询必须携带本人有效二代身份证原件。根据国家有关规定,信用报告查询收费情况为每年前两次免费,每年查询第三次及以上的,每次查询服务费10元,用户可在自助查询机输入手机号码后,根据需要自行选择“详版”或“简版”个人信用报告。
此外,若因本人与身份证比对不成功导致无法查询,只能到人工柜台查询(须本人携带有效身份证原件及复印件)。
▼
个人信用报告自助查询流程
1、阅读相关信息
2、放置身份证并拍照比对
3、输入手机号码并选择报告类型
4、扫码缴费(针对每年第三次及以上查询,暂不支持现金支付)
5、等待打印
其他注意事项
1、自助查询服务时间:
周一至周五(工作日)9:00—17:00
2、须本人持有效二代身份证原件到场查询哦。
3、可在输入手机号码后,根据需要自行选择“详版”或“简版”个人信用报告。
4、信用报告查询每年前2次免费,每年查询第3次及以上的,每次查询服务费10元,可通过支付宝、微信、银联云闪付支付哦。
···THE END···

















闽公网安备 35020302035470号
最新评论